Instance Verification Kit (IVK)
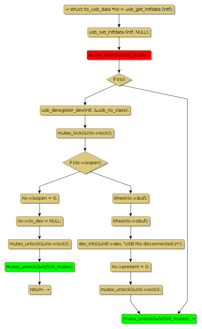
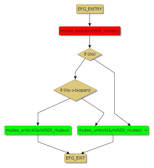
mutex lock @ [12647+26+/linux-3.19-rc1/drivers/usb/misc/rio500.c]
Instance Signature: rio500_mutex
|
The Matching Pair Graph:
|
|
Function Name
|
Control Flow Graph (CFG)
|
Events Flow Graph (EFG)
|
Source Correspondence
|
|
disconnect_rio
|
|
|
[12515+14+/linux-3.19-rc1/drivers/usb/misc/rio500.c]
|